造梦西游外传是一款以西游题材的横版闯关的动作冒险类游戏,打斗特效华丽,技能连招炫酷,是一款体验良好的动作类手游。游戏讲述了六耳猕猴取回经书交由众妖,孙悟空穿越时间再次拯救苍生的故事,玩家将以孙悟空的身份展开一段奇妙的冒险,通过副本挑战,击败每一个boss,最后成功拯救世界,赶紧下载来体验最酣畅的指尖战斗吧。

造梦西游外传怎么快速提升战力
一、英雄的对比、选择和升星
英雄的选择个人感觉还是比较重要的,因为每个英雄都有着自己的优势和缺陷,不同的英雄的战斗力和吃丹药的上限也都是不同的。例如以猕猴王和禺狨王的基础战斗力和丹药来对比。在同样的等级下,禺狨王比猕猴王总体多了1351战斗力,而在丹药方面猕猴王则比禺狨王多了一个四阶丹药和二个五阶丹药。这就是各自的优势与缺陷,就看自己要如何取舍了。
英雄的选择也是很重要的,主要就是看自己适合操作什么英雄,即使再厉害的英雄不怎么会玩还是会大大折扣英雄的能力,可能战斗力不高但是玩的得心应手比战斗力高要实际的多。当然操作是练出来的,有喜欢的心仪英雄可以多加练习,毕竟熟能生巧。
最后就是角色的升星了,角色每升级一次都会有固定的属性增加。提升角色的星星数量固定的升级属性也会变高,相对的战斗力也会大大增加。选择了高战斗力英雄和提升星星都可以很有效的提升战斗力。

二、丹药
目前开放的丹药只有一、二、三阶丹药,不同的英雄服用的丹药也不同,上面已经说了。服用丹药也能提高战斗力,虽然不多,但是还是挺实用的。所以有条件的话,还是去多获取一些丹药来服用。

三、修心
修心的属性不同,战斗力提升的也不同,而在修心中有6种属性可供玩家选择,分别为戒(闪避)、定(魔抗)、慧(魔法)、贪(回血)、嗔(暴击)、痴(回魔),个人觉得比较实用的就是回血、回魔和暴击。回血和回魔特别在前期保障了一定的生存能力,也可以在打BOSS前利用这个属性回复满状态,能有一个好的状态和BOSS战斗。暴击在自身缺少输出的情况下可以很有效率的提高伤害,攻击越高,暴击的伤害越大。

四、经书
经书是通过普通关卡和精英关卡三星过关获得的,经书加成的属性都是固定的,这个是人人平等的,没有什么好说的。经书的战斗力加成很高,不过到了后期需要的灵魂也相当的多,因此在闯关时尽量争取三星过关吧。

五、法宝
法宝的属性加成是比较全能的,有法宝和没有法宝完全是两个世界的。对应的法宝试炼只能获得对应的法宝材料。合成法宝和进价法宝都是需要源生之灵,可以从成长任务、商店和联盟商店获得。而法宝加的战斗力都远远超过上面所总结的类型,所以最好快点过关开启法宝吧。

六、神器
每个英雄都有自己的专属神器,除了都加攻击之外还有附加其他的属性,例如还会加暴击、幸运、回血、闪避等。神器等级越高需要的材料品质也越高,消耗的灵魂也越高。唯一的相同点就是神器同等级需要升级的材料都是一样的。而神器战斗力加成和法宝加成的战斗力有的一比,努力刷材料升级神器来提高战斗力准是没错的。

造梦西游外传英雄推荐
师徒五人
唐三藏,孙悟空,猪八戒,沙悟净,小白龙这师徒五人作为造梦系列的常规角色,在游戏中是比较容易收集到的,而且技能也比其他的英雄角色多,需要考虑配招,才能发挥其最大的作用。
唐三藏:
唐三藏是远程角色,攻击能力相当高,比较考验技术;

孙悟空:
孙悟空攻守比较均衡,容易连击,移动和出招也是异常的快;
猪八戒:
猪八戒血高皮厚,有着各种护体技能,生存能力强;

沙悟净:
沙悟净是控制类角色,能以各种控制技能对敌人造成伤害,生存力和输出力都不错;

小白龙
小白龙身手敏捷,拥有众多位移技能,输出高。
师徒五人根据技能的搭配不同,玩法也多样化,不过从各自的特点来看,孙悟空和猪八戒比较适合新手玩家使用,唐三藏,沙悟净和小白龙则是比较适合技术流高端玩家选择。

BOSS英雄角色
BOSS英雄角色是造梦西游外传特别推出的英雄,目前共有7个造梦游戏的BOSS作为本款游戏可选的英雄,其中有5个B级的英雄禺狨王,猕猴王,狮驼王,鹏魔王和蛟魔王,还有2个A级的英雄增长天王和泰山王。BOSS英雄和师徒五人不同的地方在于这些英雄目前只有4个技能,不需要配招,而且获取的难度会比较难一些。
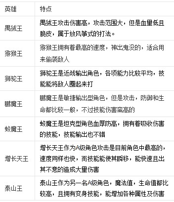
禺狨王:
禺狨王攻击伤害高,攻击范围大,但是血量低且脆皮,属于放风筝式的打法;
猕猴王:
猕猴王拥有着最高的速度,神出鬼没的,适合用来偷袭敌人;
狮驼王:
狮驼王是近战输出角色,各项能力比较平均,技能能将敌人圈起来打;
鹏魔王:
鹏魔王是敏捷输出型角色,但是攻击,防御和生命都比较一般,不过技能伤害蛮高的;
蛟魔王:
蛟魔王是坦克型角色血厚防高,拥有着吸收伤害的技能,技能输出也不错;
增长天王:
增长天王作为A级角色攻击是目前角色中最高的,速度同样也快,而技能能使其瞬移,能快速且出其不意的造成大量伤害;
泰山王:
泰山王作为另一名A级角色,魔法值,生命值都比较高,且拥有变身技能,能增加各种属性及伤害。

同样,在BOSS英雄角色中,泰山王,增长天王,蛟魔王和狮驼王比较容易上手操作,输出也都不错,而禺狨王,猕猴王和鹏魔王对于操作的要求比较高,可能需要精深一点才能操作得好。
综合推荐
综合的来讲,师徒五人和BOSS英雄角色能力并不会相差太多,也都有适合新手和高手操作的角色,不过师徒五人的搭配比较灵活,获取比较容易,因此选择他们来出战会比较好一些,当然能获取A级角色自然就用A级角色出战啦。

















创造与魔法最新版1.0.0801安卓版
赛尔号星球大战官方版7.2安卓版
我的世界最新版本3.6.5.281774安卓版
我的世界官方版最新版本3.6.5.281774安卓版
战魂铭人手游2.15.0安卓版
密室逃脱绝境系列7印加古城700.00.08最新版
密室逃脱糖果乐园最新版700.00.08官方版
密室逃脱绝境系列3画仙奇缘700.00.09最新版
密室逃脱绝境系列4迷失森林700.00.01最新版
云上城之歌最新版本10.79安卓版
口袋进化安卓版30.10.6758最新版
猎魂觉醒最新版本1.0.514626安卓版




密室逃脱系列游戏
波比的游戏时间版本大全
元气骑士破解版2026
1:技能出现冷却,并且不能在空中释放技能,技能只有三个。
拿端游的造梦西游3来对比一下吧,技能出现冷却,且还不能在空中释放技能,表示体验感很差。端游造梦3是12个技能选6个技能用,而游戏里是固定3个。无趣~
2:游戏音效怎么说,还原的不错吧,就是技能打斗方面没还原好。依旧还是喜欢原版的战斗风格
3:对于抽换英雄新玩法来说,我闻到一股氪金味道。什么转轮王和牛魔王都是以前的剧本Boss,现在做成英雄玩,而且不氪金还弄不到。
抽卡牌做成英雄玩就算了,还分等级,C、B、A、S的,看着就心烦。永远怼不过氪金大佬。
4:联机模式这个新玩法倒是不错,做的挺好的,还有坐骑可以拉风装逼~那也只是氪金大佬装逼。游戏是匹配制度来玩,所以不会像端游造梦3打电脑一样无聊了。
游戏总结:游戏虽然大部分主要以竞技模式为主,但是希望剧情模式也用点心。游戏里不再存在打boss爆装备了,现在只看英雄来玩,呵,氪金游戏。我玩不起啊,没氪金,我更玩不起联机模式啊!我要金坷垃~