垃圾清理应用通过智能算法为您提供全面的垃圾文件清理功能,快速释放手机存储空间。它不仅支持清理系统缓存、无用安装包,还能优化视频、图片、音频等大文件,帮助手机运行更流畅。睡眠呼吸功能记录您的健康作息,分析睡眠数据,提供个性化的健康建议,助您养成良好的作息习惯。此外,生日纪念功能让您不再错过任何重要的日子,通过提醒帮助您提前准备,让每个生日、纪念日都充满温馨。

神速垃圾清理怎么用
1、首先打开软件,阅读并同意《用户协议》及《隐私政策》;

2、进入首页后点击立即清理按钮;

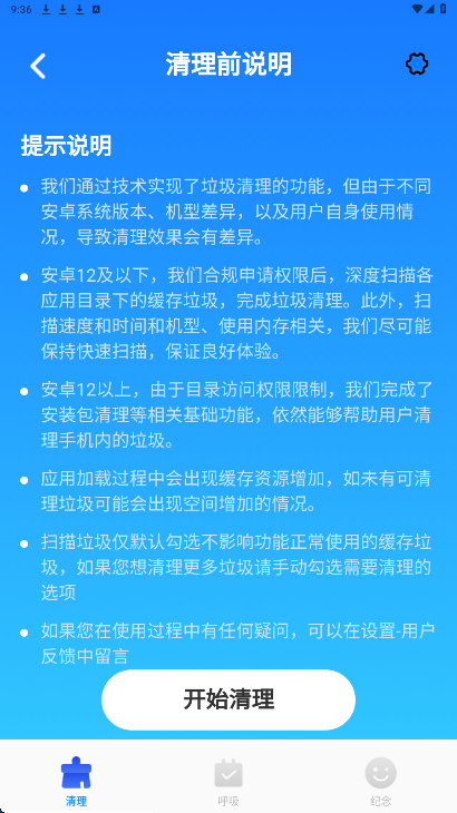
3、请阅读完清理前说明在点击开始清理即可。


















小米相册app最新版4.3.0.60安卓版
豆包输入法官方版1.0.3正式版
Tofai官方版app1.2.8手机版
Vectras VM虚拟机安卓版v2.9.5-3dfx官方版
深度ai解锁高级版2.5安卓版
AutoGLM安卓版2.0.17最新版
AmazFaces app最新版4.7.408安卓版
MacroDroid安卓版5.60.3最新版
作业帮智能官方版6.9.2安卓版
SetEdit安卓版(Settings Database Editor)3.0-rc01手机版
搜藏家最新版1.1.1安卓版
小劫家园免费1.6最新版
ZK助手app官方版3.0.6安卓版
堆糖(动漫头像软件)8.69.0最新版
随身乐队永久vip7.4.4免费版





银联可信安全服务组件
荣耀软件大全
用户留言