成为你的男仆是一款探索情感与成长的模拟生活乙女游戏,深刻描绘了大学生活中的挑战与情感需求,带领玩家走进一个充满温情和自我发现的旅程。玩家将深入探索这段从友情到更深层关系的微妙变化。游戏巧妙地通过日常互动,如共同吃饭、复习、互相照顾等情节,展现出情感的升华和心灵的交流。除了模拟生活的细节,玩家还需面对各种挑战,如时间管理、沟通技巧等,通过这些体验逐步成长。

成为你的男仆怎么玩
1.打开游戏后,点击左上角的【开始】按钮,即可正式进入主线剧情。

2.游戏主要以文字叙事为核心玩法,玩家需要在不同分支中做出选择来推动剧情发展。

3.每个选项都会影响角色情感、事件走向以及最终结局,因此理性选择非常关键。

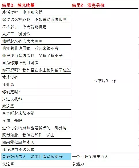
成为你的男仆全结局攻略
1.Nix路线

2.Rudy路线


















长安幻想最新版本2.8.4安卓版
长安幻想九游渠道服2.8.4安卓版
贪玩蓝月返利版20261.10.2安卓版
凛冬部落传奇手游1.0.2安卓版
天龙八部手游20261.134.2.2安卓版
大唐无双手游官方版2.1.15安卓版
白荆回廊官方版1.0.2中文版
妄想山海最新版本20262.0.11安卓版
天涯明月刀手游最新版本0.0.240安卓版
遇见逆水寒手机版1.72.44000最新版本
天下手游网易客户端1.1.62最新版
天下手游最新版本1.1.62安卓版
倩女幽魂网易手游1.15.5最新版





原神游戏大全
复古奇迹手游
传世手游大全
奇迹mu手游
用户留言